南海娱乐

南海娱乐

我校科研团队在《Water Resources Research》发表系列研究成果

发布时间:2024-06-27文章来源:长江保护与绿色发展研究院

近日,我校长江保护与绿色发展研究院张江江和南统超教授所在团队借助深度学习技术,开发了一系列功能强大的数据同化方法,为复杂的非线性、非高斯数据同化问题提供了全新的解决方案。这些研究成果在水资源领域国际知名期刊《Water Resources Research》连续发表3篇研究论文。

数据同化是一种将自然系统的观测数据与数值模型结合,以获得对自然系统更准确预测的方法。经典的数据同化算法,如集合卡尔曼滤波,基于线性的卡尔曼更新公式,适用于符合线性高斯假设的数据同化问题。然而,大多数地球系统过程是非线性和非高斯的,这使得传统数据同化算法在解决这些复杂问题时表现欠佳。针对这一不足,张江江等提出使用深度学习更新替代传统的卡尔曼更新公式,开发出一种名为“深度学习驱动的集合平滑器方法”(ESDL)。目前,ESDL方法已得到多个学者的应用,相关论文发表于《Journal of Hazardous Materials》《Geoenergy Science and Engineering》《Agricultural Water Management》等相关领域主流期刊。

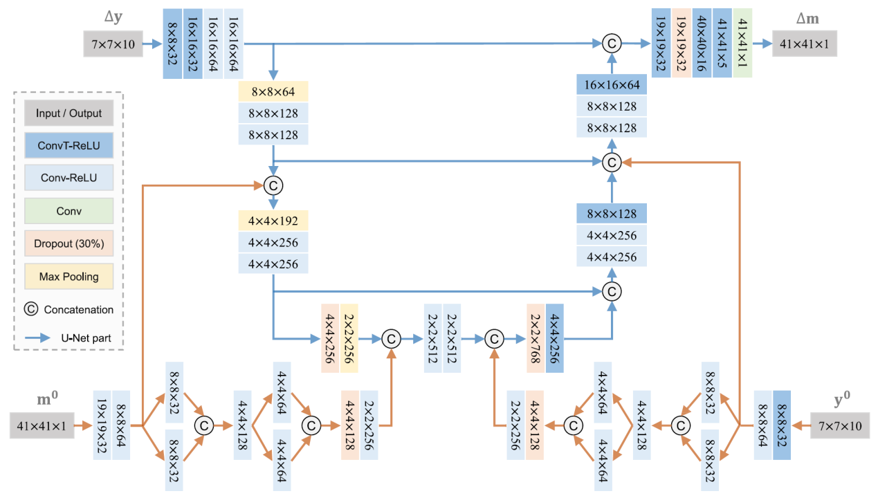
进一步的研究发现,通过为深度学习模型提供更全面的输入信息,可以获得更优良的同化效果。在此基础上,团队发展出一种融合多源数据输入的数据同化算法,即“基于深度学习的数据同化算法”(DADL,图1)。该方法在高斯和非高斯情况下均显示出优于经典数据同化算法的效果,表现出强大的普适性。相关论文被《Water Resources Research》期刊编辑(editor)Stefan Kollet选为亮点(highlight)文章。

 

南海娱乐

图1 基于深度学习的数据同化算法所用到的深度学习模型。

 

为应对裂缝介质的强非均质性和非高斯性带来的挑战,团队开发出一种名为“基于深度学习的参数估计器”(PEDL)的新型数据同化方法。该方法利用深度学习模型构建先验参数、先验模型输出、观测数据三种信息到后验参数的映射。数值案例和实测案例结果表明,PEDL算法具备有效识别裂隙网络主要特征的能力(图2)。

 

南海娱乐

图2 (a) PEDL对水力渗透系数均值场的估计;(b) PEDL对水力渗透系数标准差场的估计;(c-f) PEDL对水力渗透系数场估计的随机样本。

 

此外,团队将所发展的ESDL算法与海水入侵的科学治理紧密结合。实现地下水科学管理的前提是对其含水层特征进行有效刻画。然而,直接测量滨海含水层的参数存在较大困难。在这种情况下,团队借助数据同化技术,从容易观测的水头、浓度等数据出发,获得了对含水层参数更为准确的认识。通过实施ESDL算法,团队成功地提高了对海水入侵过程的预测精度(图3)。

 

南海娱乐

图3 不同时刻、不同等浓度线的分布情况。

 

相关论文信息:

Jiangjiang Zhang*; Chenglong Cao; Tongchao Nan; Lei Ju; Hongxiang Zhou; Lingzao Zeng; A Novel Deep Learning Approach for Data Assimilation of Complex Hydrological Systems, Water Resources Research, 2024, 60(2): e2023WR035389

Tongchao Nan; Jiangjiang Zhang*; Yifan Xie; Chenglong Cao; Jichun Wu; Chunhui Lu; Effective Characterization of Fractured Media with PEDL: A Deep Learning-Based Data Assimilation Approach, Water Resources Research, 2024(已接收)

Chenglong Cao; Jiangjiang Zhang*; Wei Gan; Tongchao Nan; Chunhui Lu; A Deep Learning-Based Data Assimilation Approach to Characterizing Coastal Aquifers Amid Non-linearity and Non-Gaussianity Challenges, Water Resources Research, 2024(已接收)

 

相关链接:

https://agupubs.onlinelibrary.wiley.com/doi/full/10.1029/2023WR035389

https://eos.org/editor-highlights/learning-data-assimilation-without-the-help-of-the-gaussian-assumption


上一篇:下一篇:
南海娱乐
南海娱乐